膀胱癌是泌尿系统中的高度侵袭性恶性肿瘤,通过分子探针识别或靶向疾病标志物可以提供一种新的诊断和治疗途径,为膀胱癌的诊断和治疗提供依据。

437bwin必赢国际官网胡小晓课题组在《AdvancedHealthcare Materials》期刊(生物医学,Q1)上发表了“A Non-G-Quadruplex DNA Aptamer TargetingNCLfor Diagnosis and Therapy in Bladder Cancer”的研究性论文(并作为期刊卷首插画),437bwin必赢国际官网为第一作者单位,437bwin必赢国际官网博士研究生刘匀毅、硕士研究生胡贝为文章的共同第一作者,Erxi Wu教授为论文共同通讯作者,胡小晓副教授为最后通讯作者。

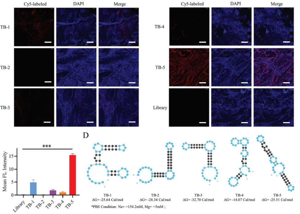
图1 cy5标记的候选序列以及文库分别对膀胱癌组织识别情况
在该研究中,胡小晓课题组通过X-aptamer技术进行组织筛选得到一条对膀胱癌诊断和治疗的新型非G-四链体结构的DNA适体TB-5。作者初步发现TB-5的靶标分子蛋白为核仁素(Nucleolin,NCL),并证明其是膀胱癌的一种潜在生物标志物。NCL被认为是癌症领域的一个重要的治疗性靶点。因此作者还考察了TB-5在人膀胱移行性细胞癌253J-BV内的生物学功能,发现了TB-5具有肿瘤特异性杀伤的能力,并且主要通过结合NCL介导细胞内转录失调,诱导细胞出现自噬,以及抑制迁移和侵袭作用。

胡小晓课题组也通过X-aptamer技术进行细胞筛选获得一条膀胱癌特异性的核酸适体BC-3,初步考察其性质并鉴定其靶标为RPS7。核糖体蛋白的异常表达可诱发肿瘤等疾病的发生,因此通过分子探针识别或靶向RPS7可以针对膀胱癌提供一种新的诊断和治疗途径。相关研究论文“Identification of new aptamer BC-3 targeting RPS7 from rapid screening for bladder carcinoma”在《Genes & Diseases》期刊(生物化学与分子生物学,Q1)上发表,437bwin必赢国际官网为第一作者单位,437bwin必赢国际官网博士研究生刘匀毅为文章的第一作者,Erxi Wu教授和胡小晓副教授为共同通讯作者。以上研究均由国家科技部项目、国家自然科学基金、长沙市自然科学基金等支持。
编辑胡贝